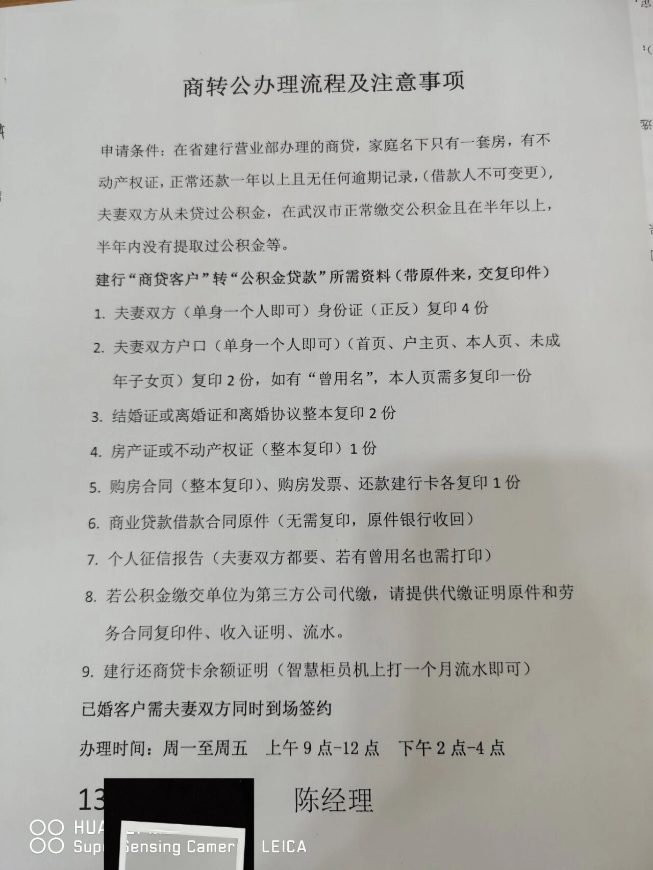
办理商转公需要银行还款流水吗(商转公超出额度的怎么办)2025年12月精选新闻
办理商转公需要银行还款流水吗(商转公超出额度的怎么办)
男方在南边,自己去看了保利和西派143的,首付150万,看倒是看上了,就是不晓得银行贷款好不好批复,因为男方才毕业,流水没上来,我这边也只有一万多的(公积金)缴存基数,西派4月份就要开盘,但是男方7月才工作,麻烦帮我们分析下楼盘好不好、贷款政策还有金牛的一些人才政策呢?【房段子解答】较早前房段子粉丝问答,具有一定时效性,仅供参考,有删减节选和模糊处理。目前来看,你主要三个问题,一是贷款疑虑,二是更广度的买法分析,三是优惠政策。首先你们是首付大概150万,但看上的房子大概是410-480万,也就是说首付比例是完全没问题的(3成以上了),但是贷款了大概260-330万,担心银行贷款审核不通过。因为女方现在是**万的收入证明,但是男方只能大概是1000元(正式工作要等7月份,到时候税前月入大概是**万元),比较担心开发商不能延迟签约贷款,这样的话,按照**万的收入证明,可能无法支撑最高1.4万左右的月供,继而贷款不了房子买不下来怎么办的问题?首先说这个问题的话,现在银行其实是比较求着大家贷款的,政策是非常宽松的,所以没有那么一板一眼的要求。通过我对保利花照天珺的了解而言,对接的银行,贷款400万内的话,是不需要流水证明的,也就是直接可以申请贷款。更何况你们本就是7月可以正常上班,所以贷款的短期风险是几乎没有的。话说保利的话,是不支持延迟办理贷款的,要求7天内签约。西派御府大概也是这样的情况,表示可以和银行沟通,补充资料,把贷款办下来。再不济退一万步说,银行卡死的话,也可以增加双方父母作为共同还款人或担保人。总之贷款的这个是很安全的,或许公积金的审批比较严格,
两人私交甚笃,工作调动后依然保持着朋友往来。据文某陈述,佘某因急需资金还清贷款,遂向文某开口借钱。基于信任,文某未要求对方出具借条,对于利息也仅是模糊约定“稍微付一点”。然而,这笔“君子协定”最终演变成了“糊涂账”。因佘某长期未还款,直至去年,佘某才补签了一张借条,确认前期欠款本金及利息。此后,因佘某仍未履行还款义务,文某无奈将其诉至红谷滩区法院。疑点重重:法院祭出“一令一书一查”组合拳为查清真相,红谷滩区法院果断启动 “一令一书一查”机制,通过三步走策略,抽丝剥茧还原事实。第一步:发出“一令”,强制本人到庭针对原告委托律师出庭、由于信息不对称导致“一问三不知”的情况,法官直接向原告送达《当事人本人到庭令》,明确要求:因案件审理需要,原告文某必须本人到庭接受询问,否则将承担不利法律后果。第二步:签署“一书”,立下诚信“军令状”庭审当日,文某如期到庭。开庭伊始,法官并未直接发问,而是要求文某当庭签署并宣读《当事人本人保证书》。当事人宣读“保证将我所知道的事实如实向法庭据实陈述……如有虚假陈述,愿意接受罚款、拘留乃至刑事处罚等法律制裁。” 这一程序,不仅明确了当事人的如实陈述义务,更通过具体的惩戒条款,给当事人敲响了诚信诉讼的警钟。第三步:落实“一查”,征信报告现原形这是最关键的一环。红谷滩区法院要求文某提交个人征信报告及银行流水,进行“穿透式”审查。在法官的询问下,结合征信报告中的贷款记录,文某最终认可:出借给佘某的资金中,不仅有自有资金,还有一部分是其通过银行申请的贷款资金,属于套取金融机构贷款转贷。真相大白:
流动性陷阱";日本央行却释放加息信号,10年期国债收益率突破1.8%后仍被机构看涨。这就像两个驾驶员:一个猛踩刹车,一个持续给油。四、历史会重演吗?1990年代日本"失去的三十年"警示犹在:相似点:企业居民疯狂还债、资产价格暴跌、银行坏账堆积不同点:中国仍有3万亿外汇储备,数字经济占比达42%(日本仅28%),新能源车产量占全球60%但危险信号已现:中国GDP平减指数连续10个季度下滑,与日本2000年代通缩周期高度相似;居民债务/GDP比率达62%,逼近日本泡沫顶峰水平。五、全球经济的"多米诺效应"汇率地震中日利差倒挂可能引发套利交易转向,人民币与日元或取代美元日元,成为亚洲货币波动新支点。越南、泰国等国的出口商开始重新计算套保成本。资本暗流日本养老基金已悄然增持中国国债,对冲日元贬值风险;中国富人赴日购房量同比激增70%,东京市中心公寓均价突破1200万日元(约55万人民币)。产业冲击日本汽车在华销量连续6个月下滑,而中国新能源汽车在日市占率突破8%。这场新能源革命可能改写东亚产业版图。六、破局之路在何方?经济学家辜朝明开出"药方":短期:政府化身"最后借款人",投资新基建创造需求中期:改革社保体系,将居民储蓄率从42%降至35%长期:培育"新中产",让年轻人敢花钱、愿消费就像日本通过《广场协议》完成产业升级,中国需要一场"新型城镇化+数字经济"的转型。当杭州的直播电商能带动西北农产品销售,当深圳的机器人替代工厂流水线,或许就能找到破局钥匙。这场利率倒挂不是末日钟声,而是经济转型的集结号。从日本经验看,通缩螺旋可能持续5-10年,但每次危机都孕育着新机遇。
#女子借900万给小20岁男模男友#这老套又俗气的情节啊!事出反常必有夭,人若反常必有刀,言不由衷定有鬼。头条博客⚖️ 核心案件事实人物关系与诈骗手段46岁建筑承包商许知夏(化名)在上海夜店结识26岁男模兼销售主管韩星(化名),两人确立恋爱关系。韩星以“母亲脑梗手术”“银行卡被冻结需解封”“取保候审需保证金”等虚构理由借款,伪造警方聊天记录、银行流水截图及法律文书。累计骗取许知夏900万元,部分资金为许向朋友借贷所得。连环诈骗与资金去向韩星同时诈骗47岁新加坡籍已婚女性陆小宁(化名)800万元,手法类似(如伪造转账记录、谎称账户受限)。所骗款项均用于填补网络赌博亏空(韩星大学时沉迷赌博,欠债超千万),并通过“拆东墙补西墙”方式少量还款维持信任。法律结果韩星因诈骗罪被判处有期徒刑12年,罚金20万元。许知夏虽出具谅解书(同情其父母处境),但不影响定罪,仅作为量刑酌定情节。 女子借900万给小20岁男模男友
可从“承包范围、承包内容、计价方式、管理费、让利、税金负担、质保条款”等实质内容着手。3.补充协议、备忘录、结算书等书面文件,用以进一步印证双方存在“整体工程移交施工”的真实意思表示。(二)未签订书面合同的情形在某些情形下,实际施工人在没有书面合同情形下即进场施工。此时,可从以下方面组织证据:1.施工过程中文件,如体现实际施工人签章的工作联系单、会议纪要、施工日志、监理通知回复单等文件。2.资金往来文件,具体如下:(1)实际施工人向转包人、违法分包人缴纳履约保证金、安全保证金、农民工工资保证金的银行流水或付款凭证;(2)实际施工人向转包人、违法分包人提交的付款申请单等;(3)转包人、违法分包人向实际施工人支付款项的付款凭证,特别是附有“工程款”“劳务费”等备注的凭证。3.第三方证明文件,例如:监理单位、平行分包单位、材料供应商、参与施工的农民工工人出具的《情况说明》,需具体描述“由×××(实际施工人)负责组织施工、接收材料、收取工程款”等事实。(三)挂靠关系情形下的特殊举证1.书面挂靠协议文件,如《挂靠协议》《内部承包协议》《资质借用协议》等。此类协议中,应体现“管理费”“固定点数”“被挂靠方对工程质量、风险不承担责任”等内容,以区别于合法的企业内部承包。2.实际施工人参与项目招投标、合同签订等环节的证据,具体如下:(1)实际施工人以被挂靠人名义购买标书、缴纳投标保证金、制作投标文件的原始记录;(2)发包人向被挂靠人发出的《中标通知书》,但其中预留的邮箱、联系电话、现场接收人为实际施工人;
页面下方是[打印银行流水]小编根据你关注的话题【办理商转公需要银行还款流水吗】帮你整理出来的相关图像素材(不可商用)、视频资料(版权归原作者)、站内相关图文等结果,这些内容都可以帮助你更好的了解【办理商转公需要银行还款流水吗】。另外,我们也帮你整理出了跟关键词:办理商转公需要银行还款流水吗 高度相关的词汇和长尾关键词,还有一些站内经常出现的高频关键词,希望你能对这些内容感兴趣。如果你希望别人在搜索引擎中查询关键词【办理商转公需要银行还款流水吗】或者在GPT类的AI问答中提到【办理商转公需要银行还款流水吗】的时候,能够看到你的网页、品牌或联系方式,建议你了解一下网站SEO优化服务和关键词GEO内容优化服务,目前打印银行流水已经和国内知名的SEO技术顾问、专业的GEO技术顾问合作,为大家免费解答SEO/GEO专业问题,技术顾问微信:seo5951
【版权声明】内容转摘请注明来源:https://www.krbgar.cn/tags/post/%E5%8A%9E%E7%90%86%E5%95%86%E8%BD%AC%E5%85%AC%E9%9C%80%E8%A6%81%E9%93%B6%E8%A1%8C%E8%BF%98%E6%AC%BE%E6%B5%81%E6%B0%B4%E5%90%97.html 本文标题:《办理商转公需要银行还款流水吗(商转公超出额度的怎么办)2025年12月精选新闻》
【权限声明】为了在不同的设备环境下更好的展现内容,网站需获取设备IP及设备UA信息。
设备IP:18.97.14.84
设备UA:CCBot/2.0 (https://commoncrawl.org/faq/)
银行流水单英语公司银行流水打印流水单银行美国银行流水中介 银行流水银行流水 异地打印房贷的银行流水要求银行流水 支付宝转账调取别人银行流水打印假银行流水做银行流水账单银行流水留学银行流水 贷 借个人贷款银行流水材料样本银行贷款要查流水没有银行流水可以贷款买房吗买房没有银行流水账银行明细单和银行流水账单银行流水账被法院中国银行的银行流水企业对私流水银行打流水怎么打怎么去银行打收入流水苏州银行流水代办南宁做银行流水借条有银行流水青岛代办银行流水银行能做假流水吗贷款需要的银行流水银行流水有什么用途银行流水能只打工资吗银行流水怎么拉银行假流水多少钱一套网上银行流水银行打流水时间农商银行流水银行流水贷a出国旅游 银行流水没有银行卡可以查流水办车贷银行流水异地打银行流水核对银行流水银行拉工资流水单银行打印半年流水银行流水 评估银行流水 贷 借银行流水卡面银行流水excel银行流水每个月几百万手机银行能查流水吗怎样删除银行卡流水银行周末打流水吗银行打流水等多久银行流水的大小银行要流水签证银行流水不够银行流水帐要求银行对账单是不是流水商贷 没有银行流水银行流水账模版有通过的吗银行假流水房贷银行没流水怎么办银行流水不够贷款吗买房 银行流水周末打银行流水吗十万银行流水证明银行卡刷流水有风险吗银行卡的流水可以删掉网上银行可以打印流水吗银行卡借给别人刷流水银行流水团队银行流水记录对公流水银行流水不够怎么贷房贷打银行流水需要本人银行流水账单怎么办理银行流水开信用卡池子银行流水明细漂亮的银行流水房贷银行流水几个月个人怎么打银行流水如何做银行流水银行贷款查流水吗银行怎么打印流水银行卡丢了如何打流水北京代做银行流水账单建设银行查询工资流水f1 签证 银行流水征信报告和银行流水代做银行流水 重庆按揭贷款需要银行流水银行 交易流水号英国签证银行流水余额工行 银行流水按揭贷款银行流水北京银行流水公司银行卡流水账银行怎么打流水账购房的银行流水上海代做银行流水银行卡网银流水薪资明细工商银行 流水单什么是银行流水贷款银行收入流水银行流水 交易明细公司打银行流水怎么打房贷用假的银行流水银行的流水可以做假吗银行卡的流水多久有效银行流水 定期有银行流水怎么贷款银行流水对信用卡银行流水区别中信银行流水账单奥地利签证 银行流水银行流水账单图银行卡注销能否查流水银行工资流水模板打印个人银行流水买房打多久的银行流水建设银行流水账银行流水泄露自己打印银行流水账银行流水上百万银行流水号怎么打银行流水取证银行流水 筛选打银行的流水账担保人的银行流水没有银行流水怎么按揭银行流水打印工资按揭的银行流水怎么办银行流水会影响贷款吗银行代付流水手机怎么查询银行流水贷款买车银行流水个人银行流水账单银行卡流水翻译银行的工资流水怎么做公司打银行流水账单微信转账 银行 流水信用卡算银行流水贷款买车银行没流水银行流水少可以贷款吗跨省能打印银行流水吗几年前的银行流水作假的银行流水脱口秀演员池子银行流水银行流水 验证码公司银行流水单工行银行流水单如何打印公司银行流水银行流水账单盖章银行销户还能查流水吗薪资证明 银行流水收入证明银行流水周末可以打银行流水吗查看银行流水兰州代办银行流水贷款银行流水没有余额银行流水 验证码银行流水代办长沙 做银行流水银行流水怎么办信用卡怎样做银行流水账什么是银行流水浦发银行流水账到银行拉流水需要什么银行流水销毁收入证明和银行流水不一致银行流水6银行流水 地址银行流水标准银行代付流水真实银行流水房贷银行流水账单要求免费银行流水软件下载二手房贷款 银行流水武汉银行流水可以代打银行流水吗不去银行流水房贷银行流水怎么开银行理财有流水记录吗买房需要银行流水吗日本签证银行卡流水有身份证能查别人银行流水吗广发银行 银行流水银行伪造流水银行转账流水号怎么查珠海做银行流水申请调取银行流水企业银行流水银行流水怎么开打印半年银行流水跳槽 银行流水税务查银行流水身份证 银行流水银行流水情况说明银行流水 外地
办理商转公需要银行还款流水吗最新视频
商转公需要准备哪些资料【点击观看】
商转公办理流程详细揭秘【点击观看】
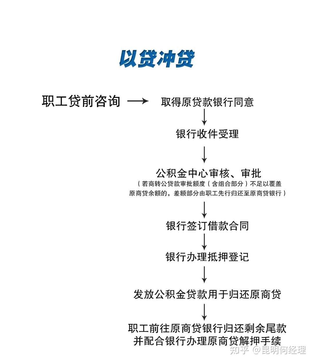
办理商转公需要提前结清原商业贷吗到底是先结清还是后办理过程中再结清请看视频讲解商转公政策商转公垫资干货分享重庆商转公dou上热门【点击观看】
成都可以办理商贷转公积金贷款吗哔哩哔哩bilibili【点击观看】
商转公贷款今起可办理【点击观看】
商转公贷款流程并不难自己办理2个月就完成了哔哩哔哩bilibili【点击观看】
满足这七个条件即可办理商转公直转商转公公积金长沙公积金长沙商转公住房公积金买房攻略抖音【点击观看】
商转公要自己先结清商贷吗哔哩哔哩bilibili【点击观看】
如何成功商转公教程来咯哔哩哔哩bilibili【点击观看】
商转公需要什么条件跨省取款如何办最细解答来了【点击观看】
办理商转公需要银行还款流水吗最新素材
随机内容推荐
会计需要银行流水起诉债务人如何在银行调取流水如何刷银行流水真实税务查企业账会查银行流水吗修改招商银行流水建设银行公账怎么打印流水办理房贷银行流水过高银行卡交易流水过多查银行柜台直接可以查流水吗南宁邮政银行流水在哪里打银行流水账单要打印吗公司申请查询银行流水申请存折流水记录可以代替银行卡吗征信和银行流水打印银行流水账在手机上怎么查银行流水操作员BAT0001去银行打流水账需要密码吗银行流水帐转换成excel银行流水可以待打印么网上银行使用u盾怎么打流水查询银行流水需要密码吗银行流水可以用电子版吗兴业银行复制流水单子银行流水筛查银行流水中的附言能删除吗借款合同要银行流水干嘛向银行申报打流水用什么理由新西兰工签要银行流水吗银行不开门怎么打流水银行可以随意查客户流水吗银行查流水账是什么样的银行流水能体现法院扣款吗怎样查看银行流水单有邮政银行流水能办信用卡吗银行流水单要盖张报保险银行流水银行打流水有机器吗乐清银行流水代理贷款为什么还要看你的银行流水新西兰出国的银行流水银行说十年前的流水不保存审查银行流水要查多久的供房流水银行会审核吗10年银行流水能不能查到银行app怎么查询一年流水出国旅游用的银行流水怎么弄刷银行流水 pos机低保户子女银行流水较大买车贷款一定需要银行流水吗招商银行流水账单手机能查到吗公司强制提供银行流水刑警队查银行卡流水农业银行流水生意贷会计作假银行流水每月转钱给老婆能做银行流水吗掌上银行个人流水加密文件密码香港公司银行流水中英对照法庭提交银行流水吗银行流水账单要打印吗银行需要的支付宝流水账号借钱有银行流水没欠条怎么提高银行卡流水账学校审核家长银行流水银行流水电子账单手机打不开银行贷款怎么查流水真假银行流水 转账算不算流水兴业银行每月流水200万物流营业执照银行流水怎样查兴业银行的流水银行房贷流水被拒买房近半年银行流水银行代发工资流水上有明细吗网上靠谱银行流水银行流水对账方法银行卡换卡换号流水还有吗建行网上银行进出流水在哪查农行 流水 银行卡有没有银行贷款不要流水银行工资流水定薪资虚报了查询银行流水账单怎么打盛京银行网上查流水银行流水打不打定期流水查询次数银行有记录吗洛阳银行企业网银流水在哪里流水账每个银行都能打没有银行流水不行吗银行流水征信怎么打买房面签需要银行流水吗想买房没有银行流水怎么贷款银行看公司流水刷流水转账银行卡手机怎样查建行银行卡流水自贡市办理银行流水签证银行流水担保人招商银行手机流水电子版银行流水定期存款能算入么房贷放款后银行流水怎么打印星期六到银行查流水吗网络查银行流水银行冲流水方法银行流水单怎么打印要身份证吗广发银行卡如何查往年流水总账没有银行流水不行吗公安局查流水是到银行查吗工商银行买车流水上海借钱买房会查银行流水吗银行说流水不行资料撤不回来工资转给别人了算银行流水吗枣庄代做银行流水贷房贷查银行流水吗打印店里有银行流水专用纸吗银行卡流水多被冻结6个月入职银行工资流水账单作假菠菜银行卡流水多律师有权利去银行查流水吗银行流水账在手机上怎么查银行可以查他行的交易流水么银行流水20w银行卡被断卡查流水银行流水回单的二维码可以扫么银行卡外地可以查流水吗交通银行流水账可以查到吗个体户怎么出具银行流水离职银行流水怎么办邦信银行流水认定报案材料银行流水单银行卡资金流水大 违法吗法官要求夫妻双方提供银行流水民生银行工资卡详细流水导出hr银行流水需要原件吗收入证明和银行流水不一致的区别中国银行流水帐单核实怎么打别人银行卡的流水账银行流水主要干什么用文昌银行卡流水年度银行流水封面银行流水是不是包含所有帐户公安查汇丰银行流水银行转存算流水吗英国签证工资收入与银行流水买房找人办银行流水得花多少钱银行流水异常银行打电话给我银行卡网赌流水2万左右被冻结买车银行流水只能用一张卡吗买房子银行流水需要多少富滇银行app流水微信提现到银行算有效流水吗银行最久可以查到多久前的流水怎么查民生银行的流水什么银行可以抵押贷款流水银行卡流水50几万银行流水超过5万未履行银行流水被打印有法律效力吗做银行流水2018多少钱注销企业要提供银行流水吗银行流水实时导入软件天津招商银行打流水工商银行流水明细查询银行打印工资流水盖章恒丰银行打流水必须本人吗法院冻结银行卡回看银行流水工商银行半年流水可以吗银行房贷流水达不到银行打流水有机器吗融资信贷银行流水有什么用银行流水开户行吗仲裁委调取银行流水缴费的银行流水单美金流水少开哪个银行银行卡怎么自己开流水单银行为什么打流水银行要求提供支付宝流水按揭买房必须提供银行流水瑞丰银行网上流水留学 父母无银行流水武汉银行流水账单代打重庆银行按揭流水要求银行打流水需要啥资料中信银行银行卡流水查询银行没取钱有扣款流水工商银行贷款流水账单怎么打印银行流水怎么查询开户行银行卡给别人刷流水账赚利息银行贷款需要提供多久流水银行流水怎么会被监控转学籍需要家长银行流水吗笑话银行办卡流水银行流水怎么刷真实银行流水犯罪事件低保户子女银行流水较大没有银行流水做账工行贷款银行流水要几个月邮储银行流水可以删了银行流水回单申请书银行流水都是自己自由职业用银行流水当证明行吗建设银行流水可以删除嘛银行流水的六种形式中行的银行流水号可以去拉别人的银行流水



































